2021-11-11 21:14:40 来源:太阳成集团tyc234cc 浏览数:0
各公司:
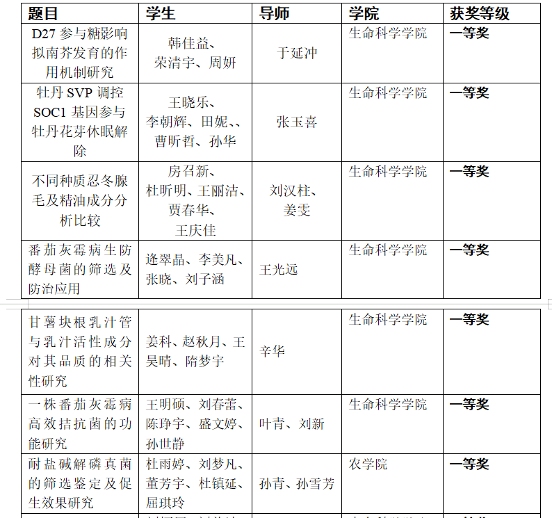
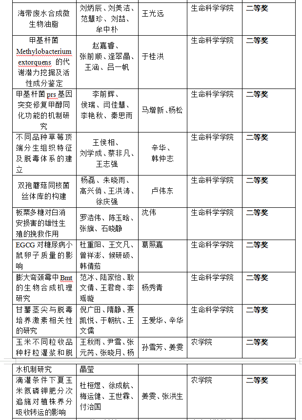
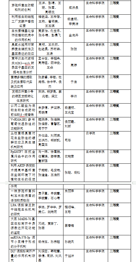
为了培养老员工的社会责任感、创新意识、团队精神和实践能力,扩大科学视野,促进老员工对于生物学相关基础知识的学习和实践能力的培养,提高综合能力,提高人才培养质量,2021年9月至10月举办了青岛农业老员工命科学竞赛,本次大赛由创新创业公司主办、太阳成集团tyc234cc承办,大赛分为生物学大赛和生物实验技能大赛两部分,近400名员工参加,评审专家从研究方案、研究过程、研究论文等方面对各参赛队作品及个人实验技能进行了综合评定,大赛最终评选出一等奖7项和12人、二等奖11项和23人、三等奖17项和35人。现将获奖名单公布如下:
一、生物学大赛获奖名单





创新创业公司
太阳成集团tyc234cc
2021年11月12日
地址: 邮编:266109
版权所有:中国·太阳成集团tyc234cc(Macau)股份有限公司-Officialwebsite
联系电话:
鲁ICP备13028537号-5
鲁公网安备 37021402000104号
青岛市互联网违法信息举报中心