2023-04-12 21:13:38 来源:太阳成集团tyc234cc 浏览数:0
近日,太阳成集团tyc234cc盖树鹏团队在农林科学领域一区、Top期刊《Horticulture Research》上发表了题为“Dual functions of PsmiR172b-PsTOE3 module involving in regulation dormancy release and flowering in tree peony (Paeonia suffruticosa)”的研究成果。该研究从microRNA对靶基因调控的角度,解析了PsmiR172与靶基因PsTOE3调控牡丹芽休眠解除和开花的双重功能。

牡丹(Paeonia suffruticosa Andr.)是原产于我国的特色名贵花卉,具有较高的观赏价值、药用价值和油用价值。秋冬季节牡丹芽进入休眠状态,彻底解除芽休眠次年才能正常萌动开花。尽管木本植物芽休眠的研究已经取得了一定进展,但牡丹芽休眠解除的调控机制尚不清楚。解析牡丹芽休眠解除的调控机制,将为牡丹产业包括促成栽培的健康发展提供重要的理论基础。
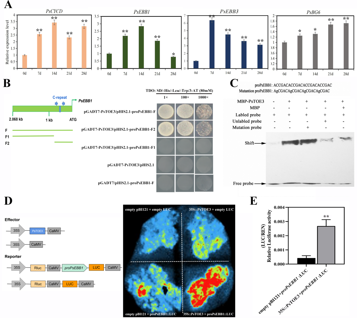
该研究鉴定了牡丹miR172家族成员PsmiR172b在低温诱导的芽休眠解除中呈下调趋势,通过沉默牡丹芽中PsmiR172b促进了芽休眠解除,表明其为芽休眠解除的负调控因子。鉴定了PsmiR172b与AP2家族成员PsTOE3之间靶标关系。在牡丹芽中超表达PsTOE3后,通过表型及相关基因的表达发现其促进牡丹芽休眠解除(图1)。进一步,作者发现在休眠解除相关基因PsEBB1的启动子上具有PsTOE3结合的元件,通过酵母单杂交、EMSA和双荧光素酶报告实验证实了PsTOE3可直接结合并促进PsEBB1的表达(图2)。结合前人在杨树芽休眠的研究结果,本研究揭示了牡丹芽休眠解除过程中PsmiR172b-PsTOE3模块的调控路径,即PsmiR172b靶向PsTOE3,其中PsTOE3可直接结合并促进PsEBB1的表达,PsEBB1与PsEBB3 可能通过调控PsCYC3的表达加速细胞增殖促进牡丹芽休眠解除。该研究从microRNA角度解析了PsmiR172b与靶基因PsTOE3在牡丹芽休眠解除中的功能,为牡丹花期分子育种提供优质的基因资源。
该研究得到了国家自然科学基金项目(31872145, 31972452)和国家重点研发计划(2018YFD1000403)的资助。太阳成集团tyc234cc盖树鹏教授为该论文的通讯作者,太阳成集团tyc234cc张玉喜教授为该论文的第一作者,在读研究生高林强及已毕业研究生王艳艳为该论文的共同第一作者,在读研究生牛德美、课题组成员袁延超博士、刘春英副教授、战新梅博士也参与了相关工作。
图1 牡丹芽中超表达PsTOE3促进了芽休眠解除及萌动
图2 PsTOE3直接结合并促进PsEBB1的表达
地址: 邮编:266109
版权所有:中国·太阳成集团tyc234cc(Macau)股份有限公司-Officialwebsite
联系电话:
鲁ICP备13028537号-5
鲁公网安备 37021402000104号
青岛市互联网违法信息举报中心